○福山市立大学小松安弘記念館消防計画

令和6年5月24日

目次

第1章 総則(第1条―第4条)

第2章 防火管理者の権限と業務(第5条―第9条)

第3章 予防管理対策(第10条―第19条)

第4章 火災予防措置(第20条―第24条)

第5章 自衛消防活動(第25条―第33条)

第6章 地震対策(第34条―第37条)

第7章 防災教育及び訓練(第38条―第41条)

第8章 南海トラフ地震対策(第42条)

附則

第1章 総則

(目的)

第1条 この計画は、消防法(昭和23年法律第186号)第8条第1項の規定に基づき、福山市が設置する福山市立大学小松安弘記念館(以下「本施設」という。)における防火管理について必要な事項を定め、火災、地震、その他の災害の予防及び人命の安全確保並びに被害の軽減を図ることを目的とする。

(消防計画の適用範囲)

第2条 この計画の適用範囲及び管理権原の及ぶ範囲は、次のとおりとする。

(1) 本施設に勤務し、出入りする全ての者

(2) 防火管理業務の一部を受託している者

2 管理権原の及ぶ範囲は、本施設の管理区域内とする。

(防火管理業務の委託状況)

第3条 防火管理上必要な業務の一部委託に係る受託者の名前及び住所並びに当該受託者の行う防火管理上必要な業務の範囲及び方法は、別表第1のとおりとする。

(指揮命令及び報告等)

第4条 受託者は、この計画に定めるところにより、管理権原者、防火管理者又は自衛消防隊長の指示又は指揮命令の下に適正に業務を実施する。

2 受託者は、受託した防火管理業務について、定期に防火管理者に報告しなければならない。

第2章 防火管理者の権限と業務

(管理権原者)

第5条 管理権原者は、次に掲げることに配慮し、自ら防火管理に積極的に取り組むものとする。

(1) 管理権原者は、この計画に係る防火管理業務について、全ての責任を持つこと。

(2) 管理権原者は、管理的又は監督的な立場にあり、かつ、防火管理業務を適正に遂行できる権限を持つ者を防火管理者として選任し、防火管理業務を行わせること。

(3) 管理権原者は、防火管理者が消防計画を作成又は変更する場合、必要な指示を与えること。

(4) 防火上の建物構造の不備や消防用設備等の不備欠陥が発見された場合は、速やかに改修すること。

(5) 管理権原者は、防火管理を防災センターと有機的に連携して行い、防災センターを中心とした防火管理体制を確立し、維持すること。

(防火管理者及び事務局)

第6条 防火管理者は、福山市立大学事務局総務課長の職にある者をもって充て、この事務局を総務課内に置き、計画実施に関する事務を行うものとする。

(防火管理者の権限及び業務)

第7条 防火管理者は、この計画の作成及び実施についての一切の権限を有し、次の業務を行う。

(1) 消防計画の作成及び変更

(2) 消火、通報、避難及び避難誘導の訓練の実施

(3) 建築物、火気使用設備器具、危険物等の点検検査の実施及び監督

(4) 消防用設備等の点検整備の実施及び監督

(5) 増改築工事等、工事中の立会い及び安全対策の樹立

(6) 火気の使用又は取扱いに関する指導監督

(7) 収容人員の適正管理

(8) 火災・地震に対する防火教育の実施

(9) 管理権原者に対する助言・報告及び防火管理業務従事者(火元責任者等)に対する指導・監督

(10) 災害発生時の活動拠点となる防災センターに災害活動上必要な情報の提供・集約

(11) その他法令に基づく報告及び防火管理上必要な業務

(消防機関への届出及び報告等)

第8条 管理権原者は、次の業務について消防機関への届出及び報告を行うものとする。

(1) 防火管理者を定めたとき、又はこれを解任したとき。

(2) 防火対象物及び消防用設備等の法定点検を実施したとき。

(3) その他消防法令により義務付けられている届出

2 防火管理者は、次の業務について消防機関への届出、報告及び連絡を行うものとする。

(1) 消防計画の届出(変更した場合を含む。)

(2) 消火、通報及び避難訓練を実施するときの事前通報及び指導の要請

(3) その他防火管理に関する必要な事項

(防火管理業務に関する資料等の整備)

第9条 管理権原者は、前条の規定により届出又は報告した書類の写し及び防火管理業務に必要な書類等を本計画とともに取りまとめて、防火管理維持台帳を作成し、整備保管しなければならない。

第3章 予防管理対策

(予防管理組織)

第10条 日常における火災予防及び地震等の災害時の出火防止を図るため、防火管理者の下に各階又は区域ごとに防火担当責任者及び火元責任者を別表第3のとおり編成する。

(防火担当責任者の業務)

第11条 防火担当責任者は、次に掲げる業務を行うものとする。

(1) 担当区域内の火元責任者に対する業務の指導及び監督に関すること。

(2) 防火管理者の補佐に関すること。

(3) その他防火管理上必要な業務に関すること。

(火元責任者の業務)

第12条 火元責任者は、次に掲げる業務を行うものとする。

(1) 担当区域内の火気の管理に関すること。

(2) 担当区域内の建築施設、火気使用設備器具、危険物施設、電気設備及び消防用設備等の日常の維持管理に関すること。

(3) 地震等における火気使用設備器具の安全確認に関すること。

(4) 防火担当責任者の補佐に関すること。

(5) その他防火管理上必要な業務に関すること。

(受託者の業務)

第13条 受託者は、本施設内を定時に巡回し、火災予防上の安全を確認するとともに、その結果を業務日誌に記録し、防火管理者に報告するものとする。

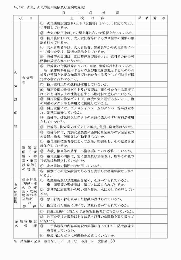
(自主点検の方法)

第14条 建築物、火気使用設備器具及び危険物施設等の維持管理を図るため、別に定める点検票に基づき実施するほか、日常における外観的な点検検査は、防災センターが行うものとする。

(建築物等の自主点検)

第15条 建築物、火気使用設備器具及び危険物施設等について、別表第2の規定により自主点検を行うものとする。なお、点検時期については、次表のとおりとする。

点検対象

点検時期

建物構造

9月

3月

防火施設

9月

3月

避難施設

9月

3月

火気使用設備器具

9月

3月

電気設備

9月

3月

(消防用設備等の自主点検)

第16条 防火対象物に設置されている消防用設備等の機能を維持管理するため、法定点検のほか別表第2の規定により自主点検を行うものとする。なお、点検時期については、次表のとおりとする。

消防用設備等

点検時期

消火器

9月

3月

屋内消火栓設備

9月

3月

自動火災報知設備

9月

3月

非常警報設備

9月

3月

避難器具

9月

3月

誘導灯

9月

3月

その他消防活動上必要な施設

9月

3月

(防火対象物及び消防用設備等の法定点検)

第17条 管理権原者は、その防火対象物における防火管理上必要な事項及び設置されている消防用設備等の機能を維持管理するため、点検資格者等による点検を次のとおり実施するものとする。

(1) 防火対象物点検資格者に行わせる法定点検種別及び実施時期

防火対象物定期点検

点検時期

(2) 消防設備士(点検資格者)に行わせる法定点検

消防用設備等

点検時期

機器点検(6月)

総合点検(1年)

消火器

9月及び3月

屋内消火栓設備

9月及び3月

3月

自動火災報知設備

9月及び3月

3月

非常警報設備

9月及び3月

3月

避難器具

9月及び3月

3月

誘導灯

9月及び3月

連結送水管

9月及び3月

3月

(点検結果の記録及び報告)

第18条 自主点検又は法定点検の実施者は、点検結果を記録し、防火管理維持台帳に保管しなければならない。

2 自主点検又は法定点検の実施者は、その結果を防火管理者に報告し、防火管理者は、管理権原者に報告しなければならない。

3 管理権原者は、消防用設備等の法定点検の結果を3年に1回、消防機関に報告しなければならない。

(不備・欠陥等の整備及び報告)

第19条 防火管理者は、報告された内容で不備・欠陥部分がある場合は、管理権原者の指示を受け改修しなければならない。

2 防火管理者は、不備・欠陥部分の改修及び予算措置に時間がかかるものについては、管理権原者の指示を受け、改修計画を樹立するものとする。

第4章 火災予防措置

(火気等の使用制限等)

第20条 防火管理者は、次の事項を踏まえ、喫煙及び火気等の使用の制限を行うものとする。

(1) 敷地内は、禁煙であること。

(2) 火気使用設備器具等の使用禁止場所は、原則として厨房及び給湯室を除く全ての場所とする。

(臨時の火気使用等)

第21条 本施設内で、次の事項を行おうとする者は、防火管理者へ事前に連絡し、承認を得るものとする。

(1) 指定場所以外で火気を使用するとき。

(2) 各種火気使用設備器具を設置又は変更するとき。

(3) 催物の開催及びその会場で火気を使用するとき。

(4) 危険物の貯蔵、取扱い、種類、数量等を変更するとき。

(5) 模様替え等の工事を行うとき。

(火気等の使用時の遵守事項)

第22条 火気等を使用する者は、次の事項を遵守するものとする。

(1) 電熱器等の火気使用設備器具を使用する場合は、指定場所以外で使用してはならない。

(2) 火気使用設備器具を使用する場合は、事前に点検をしてから使用すること。

(3) 火気使用設備器具の周囲には、可燃物等を置かないこと。

(4) 火気使用設備器具を使用した後には、必ず設備器具を点検し、安全を確認すること。

(5) 敷地内では、喫煙してはならない。

(施設に対する遵守事項)

第23条 職員等は、避難施設及び防火施設の機能を有効に保持するため、次に掲げる事項を遵守するものとする。

(1) 避難口、廊下、階段、避難通路その他避難のために使用する避難施設

 避難の障害となる設備を設け、又は物品を置かないこと。

 床面は、避難に際し、つまずき、すべり等を生じないよう維持すること。

 避難口等に設ける戸は、容易に開錠し開放できるものとし、開放した場合は、廊下、階段等の幅員を有効に保持すること。

(2) 火災が発生したときの延焼を防止し、又は有効な消防活動を確保するための防火施設

 防火戸は、常時閉鎖できるようその機能を有効に保持し、閉鎖の障害となる物品を置かないこと。

 防火戸等に近接して延焼拡大の要因となる可燃性の物品を置かないこと。

(工事中の安全対策)

第24条 防火管理者は、増改築等の工事を行うときは、工事中の安全対策を立て、また、必要に応じて工事中の消防計画を作成して消防機関に届け出るものとする。

2 防火管理者は、工事関係者に対し、次に掲げる事項を周知し、遵守させなければならない。

(1) 溶接その他火気を使用して工事を行う場合は、作業計画を防火管理者に提出し、必要な指示を受けること。

(2) 火気を使用して工事を行う場合は、消火器等を準備して消火できる態勢をとること。

(3) 指定された場所以外では、喫煙、たき火等の火気を使用しないこと。

(4) 危険物等を持ち込む場合は、その都度、防火管理者の承認を得ること。

(5) 工事区域内の作業場ごとに火気の取扱責任者を指定し、工事の状況について定期的に防火管理者に報告させること。

第5章 自衛消防活動

(自衛消防隊の設置)

第25条 火災等の災害が発生したときに被害を最小限に止めるため、自衛消防隊を設置する。

2 防災センター又は本施設内で安全で、かつ、指揮統制をすることができる位置に自衛消防隊本部(以下「本部」という。)を設置する。

3 本部に、自衛消防隊長及び自衛消防副隊長を置く。

4 自衛消防隊の編成及び主たる任務は、別表第4のとおりとする。

(自衛消防隊長等の任務)

第26条 自衛消防隊長は、火災等の災害が発生したときの自衛消防隊の活動又は訓練を行う場合において、その指揮、命令、監督等全ての権限を有する。

2 自衛消防副隊長は、隊長の命を受け、自衛消防隊の機能が有効に発揮できるように統括し、また、消防隊との連絡を密にしなければならない。

3 自衛消防副隊長は、隊長を補佐し、隊長が不在の場合は、その任務を代行する。

(通報連絡)

第27条 火災の発見者は、消防機関(119番)へ所在地、名称及び目標、被害の状況等を通報するとともに、防災センターに知らせ、さらに周辺に火災を知らせるものとする。

2 通報連絡班は、火災の場所及び状況等を防災センターに報告するものとする。

3 防災センターの勤務員は、自動火災報知設備の受信機に火災表示を認めたときは、直ちに係員を現場に派遣するとともに、非常電話等で状況を確認する。

4 防災センター勤務員は、火災を確認後、直ちに消防機関(119番)へ通報するとともに、自衛消防隊長に報告し、必要に応じて放送設備等により学内に周知する。

5 通報連絡班は、次の事項を処理する。

(1) 本部に集合し、消防機関への通報の確認、隊長への災害状況報告、火災の状況の変化に伴う非常放送等を行うこと。

(2) 自衛消防隊長の指揮命令の伝達を行うこと。

(3) 外部との連絡を行うこと。

(4) 消防隊が到着したときは、火災の延焼状況、燃焼物件、危険物品の有無及び逃げ遅れの有無等の情報を提供するとともに、出火場所への誘導を行うこと。

(消火活動)

第28条 消火班は、消火器具又は屋内消火栓設備等を活用して適切な初期消火を行うとともに防火戸、防火シャッター等を閉鎖し、火災の延焼拡大防止に当たる。

2 消火活動は、初期消火に主眼を置いて活動する。

(避難誘導)

第29条 避難誘導班は、火災が発生した場合、出火階及びその上階の者を優先して避難誘導に当たるものとする。

2 エレベーターによる避難は行わず、また、屋上への避難も原則として行わない。

3 避難誘導班の部署は、非常口、階段室前及び行き止まり通路等とする。また、忘れ物等のため、屋内に戻る者のないようにしなければならない。

4 避難誘導に当たっては、放送設備、携帯用拡声器又はメガホン等を有効に活用して避難者に避難方向及び火災の状況を知らせ、混乱の防止に留意して避難させる。

5 負傷者及び逃げ遅れた者に関する情報を得たときは、直ちに本部に連絡する。

6 避難終了後、速やかに人員点呼を行い、逃げ遅れた者の有無を確認し、本部に報告する。

(安全防護措置)

第30条 防災センター勤務員は、火災が発生したとき、燃料の供給停止を行うとともに、避難終了後、直ちに防火戸や防火シャッター、防火ダンパー等の閉鎖等を行うものとする。

(搬出救護)

第31条 搬出救護班は、消防隊の活動に支障のない安全な場所に救護所を設置する。

2 搬出救護班は、負傷者の応急手当を行い、救急隊と密接な連絡をとり、速やかに負傷者を病院に搬送できるよう適切な対応をするものとする。

3 搬出救護班は、負傷者の住所、名前、電話番号、搬送先及び負傷程度等必要な事項を記録しておく。

4 搬出救護班は、重要書類・重要物件の搬出を行い、搬出物件の盗難・水難防止、延焼防止に当たる。

(自衛消防隊の活動範囲)

第32条 自衛消防隊の活動範囲は、本施設の管理範囲内とする。

2 隣接する防火対象物からの火災で、延焼を阻止する必要があるときは、設置されている消防用設備等を有効に活用できる範囲内とし、自衛消防隊長の判断に基づき活動するものとする。

(休日又は夜間における自衛消防活動体制)

第33条 休日又は夜間における自衛消防活動組織は、別表第5に示すところによる。

2 休日又は夜間に発生した災害に対しては、次の措置を行うものとする。

(1) 火災を発見した場合は、直ちに消防機関に通報後、初期消火活動を行うとともに、本施設内残留者に火災の発生を知らせ、自衛消防隊長、防火管理者等関係者に別に定める緊急連絡網により急報するものとする。

(2) 消防隊に対しては、火災発見の状況、延焼状況等の情報及び資料等を速やかに提供するとともに、出火場所への誘導を行う。

第6章 地震対策

(地震災害の予防措置)

第34条 各火元責任者は、地震発生時の災害を防止するために、日常の維持管理に合わせて次の措置を行うものとする。

(1) 建築物に付随する施設(外壁、窓枠、看板等)の倒壊及び落下等を防止すること。

(2) 倉庫、事務室内、避難通路及び出入口等の棚、備品、器具、じゅう器、物品等の転倒又は落下を防止すること。

(3) 火気使用設備器具の上部及び周囲には、転倒落下のおそれのある物品及び燃えやすい物品を置かないこと。

(4) 火気使用設備器具等の自動消火装置、燃料等の自動停止装置等について、作動状況の検査を行うこと。

(5) 危険物施設における危険物等の転倒、落下、浸水等による発火防止及び送油管等の緩衝装置の点検をすること。

(地震発生後の安全措置)

第35条 地震が発生したときは、次に掲げる安全措置を行うものとする。

(1) 地震が発生した直後は、身の安全を守ることを第一とすること。

(2) 火気使用設備器具の直近にいる者は、電源及び燃料の遮断等を行い、各火元責任者は、その状況を確認して防災センターへ報告すること。

(3) 防災センター勤務員は、ガスの元栓及び電源の停止措置等を行うこと。

(4) 周囲の機器、物品等の転倒又は落下等による異常があったときには、防災センターに報告すること。

(5) 防火担当責任者等は、二次災害の発生を防止するため、建築物、火気使用設備器具及び危険物施設等について点検し、異常があったときは、応急措置を行うこと。

(6) 各設備器具は、安全を確認した後に使用すること。

(7) 防火管理者は、被害の状況を防火担当責任者等に報告させ、把握すること。

(8) 防災センターの勤務員は、状況を把握するとともに、本施設内にいる者の安全を確保するため、次の内容を放送すること。

 エレベーターの使用制限

 落下物等からの身体防護の指示

 屋外への飛び出しの禁止

(地震発生時の活動)

第36条 地震発生時の活動は、前章に定める自衛消防活動のほか、次の措置を実施するものとする。

(1) テレビ、ラジオ等の報道機関からの情報収集に努め、周辺の状況を把握すること。

(2) 防災センター勤務員は、建築物内外の状況を把握し、放送設備等を活用して本施設内にいる者に適切な指示を行うこと。

(地震発生時の避難)

第37条 地震が発生したときの避難は、次に掲げる事項を遵守しなければならない。

(1) 本施設内にいる者を落ち着かせ、自衛消防隊長が避難するよう命令するまでは、照明器具等の転倒落下に注意しながら、壁際等安全な場所で待機させること。

(2) 広域避難場所である緑町公園に誘導するときは、順路、道路状況及び地域の被害状況について説明すること。

(3) 避難は、防災関係機関の避難命令又は自衛消防隊長の命令により行うこと。

(4) 避難は、車両等は使用せず全員徒歩とし、一団となって避難すること。

(5) 避難は、先頭と最後尾に自衛消防隊員を配置すること。

(6) 避難誘導班は、避難通路に倒壊した物品等で避難上支障となるものを除去すること。

第7章 防災教育及び訓練

(防災教育の実施)

第38条 防火管理者は、次の内容により防災教育を行うものとする。

(1) 消防計画の周知徹底

(2) 火災予防上の遵守事項

(3) 防火管理に対する教職員各自の任務及び責任の周知徹底

(4) 震災対策に関する事項

(5) その他火災予防上必要な事項

(防災思想の啓蒙)

第39条 防火管理者は、消防機関が行う講習及び研究会に参加するとともに、職員等に対する防火講演等を随時開催するものとする。

(訓練等の実施計画)

第40条 防火管理者は、次の計画により訓練及び教育を行うとともに、必要に応じて随時部分訓練等を行うものとする。

訓練種別

実施時期等

訓練内容

総合訓練

7月~12月

消火、通報、避難誘導の訓練を連携して実施し、必要と認める場合は、消防機関への指導を要請すること。

部分訓練

消火訓練

7月~12月

消火器具の取扱い要領の習熟を図り、初期消火訓練を行う。

通報訓練

7月~12月

消防機関(119番)への通報要領及び火災発見時の連絡体制の習熟を図る。

避難訓練

7月~12月

避難誘導要領及び避難器具の設定要領の習熟を図る。

震災訓練

上記各訓練に準じて行うほか、関係機関が実施する訓練に積極的に参加する。

防災教育

年2回

・消防計画の周知徹底及び職員の任務について

・火災予防上の遵守事項について

(訓練の実施及び報告)

第41条 防火管理者は、消火訓練及び避難訓練を実施する場合又は実施した場合は、消防訓練実施(計画)報告書により、福山南消防署長に報告する。

2 防火管理者は、訓練の実施結果を防災管理台帳に記録しておくものとする。

第8章 南海トラフ地震対策

(南海トラフ地震対策)

第42条 南海トラフ地震に係る地震防災対策の推進に関する特別措置法(令和6年法律第37号)に基づき、津波からの円滑な避難の確保に関する事項その他地震防災対策上必要な事項は、別に定める。

この消防計画は、令和6年5月24日から実施する。

この消防計画は、令和7年4月1日から実施する。

別表第1(第3条関係)

防火・防災管理業務の委託状況表

防火・防災管理業務の一部受託者

福山市立大学防災センター

名称:株式会社ケンセイ舎

住所:福山市蔵王町162番地の1

TEL:084―931―7688

名称:イナリ警備情報(株)

住所:福山市本庄町中二丁目7番6号

TEL:082―212―1141

受託者の行う防火・防災管理業務の範囲及び常駐方法

範囲

■ 出火防止業務(火気使用箇所の点検監視など)

■ 避難又は防火上必要な構造及び設備の維持管理

■ 消防・防災設備等の監視・操作業務

■ 火災、地震その他の災害等が発生した場合の自衛消防活動

(初期消火、通報連絡、避難誘導)

常駐方法

常駐場所

福山市立大学防災センター

常駐人員

勤務時間内 2~4人

委託する時間帯

・運転監視保守業務

午前8時から午後10時まで

・警備業務

24時間体制

画像画像画像画像画像画像

別表第3 火災予防のための組織編成表

防火管理者

事務局 総務課長

区分

防火担当責任者

火元責任者

教育研究棟

1階及び屋外

総務課次長(連携・図書館担当)



2階

学務課次長

(学生担当)



3階及び屋上

経営企画課主幹

各研究室

経営企画課専門員

福利厚生棟

1階及び屋外

総務課次長(連携・図書館担当)



2階及び屋上

学務課次長

(学生担当)



別表第4 自衛消防隊の編成と任務

隊長・副隊長

班別

隊員名

任務

自衛消防隊長(事務局長)

自衛消防副隊長(事務局総務課長)

通報連絡班(本部)

班長:総務課次長(総務担当)

総務課職員(2)

1 消防機関への通報及び通報の確認

2 学内への非常放送及び指示命令の伝達

3 関係者への連絡

消火班

班長:経営企画課長

学務課職員(2)

1 出火階に直行し、屋内消火栓による消火作業に従事及び指揮指導

2 消防隊との連携及び補佐

避難誘導班

班長:学務課長

学務課職員(2)

経営企画課職員(2)

1 出火階及び上層階に直行し、避難開始の指示命令の伝達

2 非常口の開放及び開放の確認

3 避難上障害となる物品の除去

4 未避難者、要救助者の確認及び本部への報告

5 ロープ等による警戒区域の設定

搬出救護班

班長:学務課次長(学生担当)

学務課職員(2)

1 救護所の設置

2 負傷者の応急措置

3 救急隊との連携、情報の提供

4 非常持ち出し物品の搬送と管理

その他必要な班



別表第5 休日、夜間における自衛消防活動体制

1 夜間の場合

責任者(指揮者)

隊員

任務

自衛消防隊

指揮者

(防災センター責任者)

運転監視保守業務要員

( 1名)

通報連絡班( 1名)

警備員

( 2名)

消火班( 1名)

搬出救護班( 1名)

※時間外勤務者

( 名)

消火班( 名)

避難誘導班( 名)

備考

※の要員等については、就業時間外が想定のため在館の場合に限り組込む。

2 休日の場合

責任者(指揮者)

隊員

任務

自衛消防隊

指揮者

(防災センター責任者)

運転監視保守業務要員

( 1名)

通報連絡班( 1名)

警備員

( 2名)

消火班( 1名)

搬出救護班( 1名)

※休日勤務者

( 名)

消火班( 名)

避難誘導班( 名)

備考

※の出勤者については、就業時間外が想定のため在館の場合に限り組込む。

福山市立大学小松安弘記念館消防計画

令和6年5月24日 種別なし

(令和7年4月1日施行)

体系情報
法  人/
沿革情報
令和6年5月24日 種別なし
令和7年4月1日 種別なし